中国美学史大纲思维导图(22张高清晰可打印)

author: 百分思维 阅读:1 点赞:0

22张中国美学史大纲思维导图合集,中国美学史大纲思维导图,内容涵盖第一编 史前及先秦美术.、第二编 秦汉美术、第三编 魏晋南北朝朝隋唐美术、第四编 五代宋元美术、第五编 明清美术等6个方面,22张高清晰可打印,每张思维导图都非常简单,每张图片均高清晰可打印。

中国美术史知识导图

在线预览

中西美学史

在线预览

中国美术史思维导图

在线预览

外国美学史

在线预览

中国美学史大纲

在线预览

中国美术史导图笔记

在线预览

中国美学史

在线预览

中国美术史思维导图

在线预览

西方美学史知识笔记

在线预览

西方美学史

在线预览

中国美术史思维导图

在线预览

中国美学史知识笔记

在线预览

《西方美学史》知识导图

在线预览

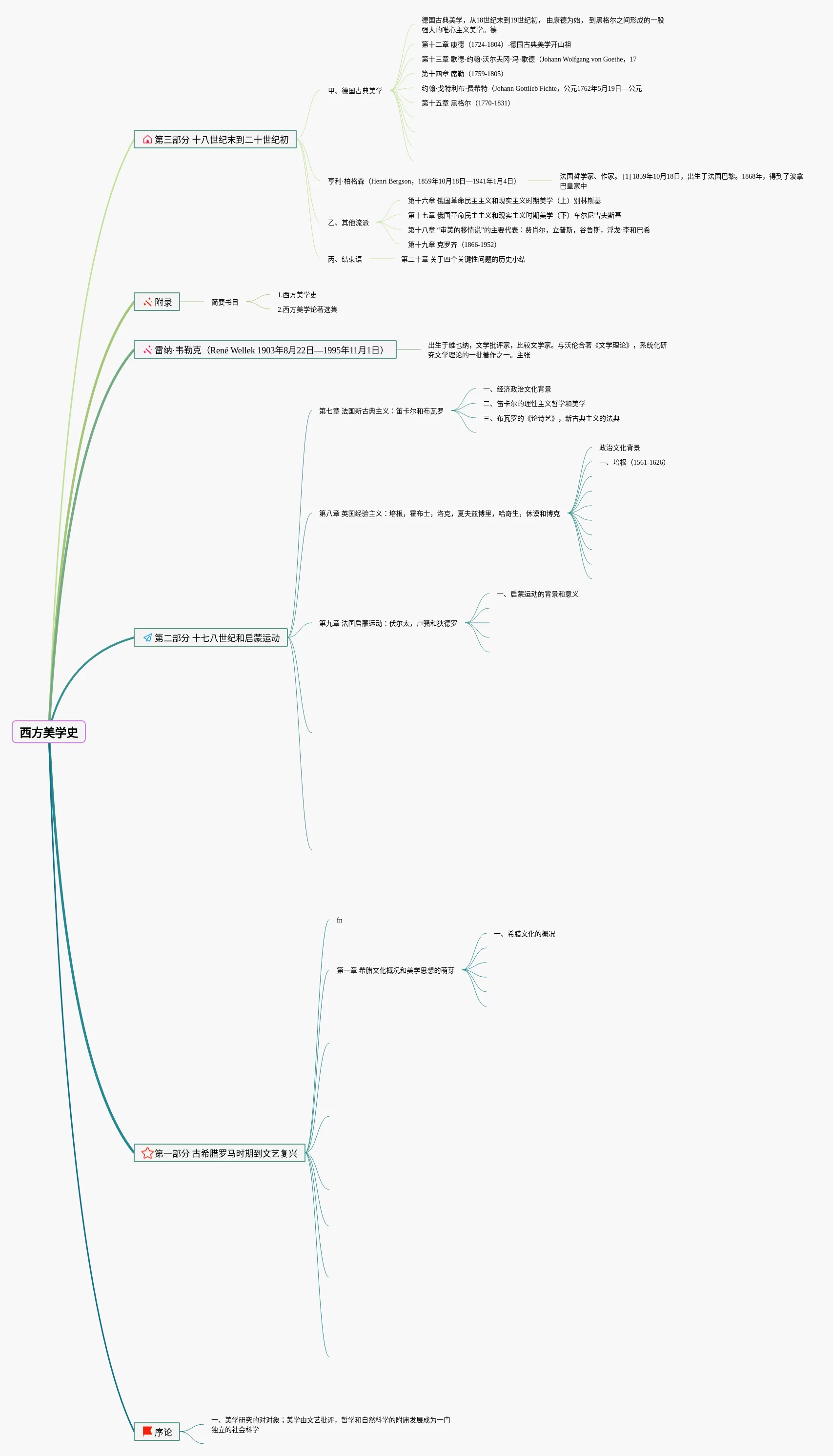
西方美学史

在线预览

中国美学史大纲知识笔记

在线预览

中国美术史

在线预览

西方美学史知识笔记

在线预览

中国美学史大纲知识笔记

在线预览

中国美学史

在线预览

中国美术史思维导图

在线预览

中国美学史知识笔记

在线预览

《西方美学史》序论笔记

在线预览

打包下载地址1 打包下载地址2 打包下载地址3

Tags: 打印 大纲 导图 美学 思维