未来的学校作文思维导图(20张可打印)

author: 百分思维 阅读:221 点赞:0

20张未来的学校作文思维导图汇总,未来的学校作文思维导图,内容涵盖主题解析、素材选择等2个部分,20张可打印,每张思维导图都非常漂亮,每张图片均可打印。

未来学校的知识笔记

在线预览

未来的学校作文知识笔记

在线预览

《未来简史》思维导图笔记

在线预览

未来学校的知识笔记

在线预览

《未来简史》思维导图

在线预览

六级作文思维导图

在线预览

未来学校知识笔记

在线预览

未来的学校知识笔记

在线预览

关于未来的学校知识笔记

在线预览

未来科建思维导图

在线预览

高考作文思维导图

在线预览

执法类作文思维导图

在线预览

写景和写物作文思维导图

在线预览

《未来简史》思维导图

在线预览

六单元作文思维导图

在线预览

未来的学校知识笔记

在线预览

未来预警思维导图

在线预览

未来思维导图

在线预览

关于未来的学校知识笔记

在线预览

未来的学校作文知识笔记

在线预览

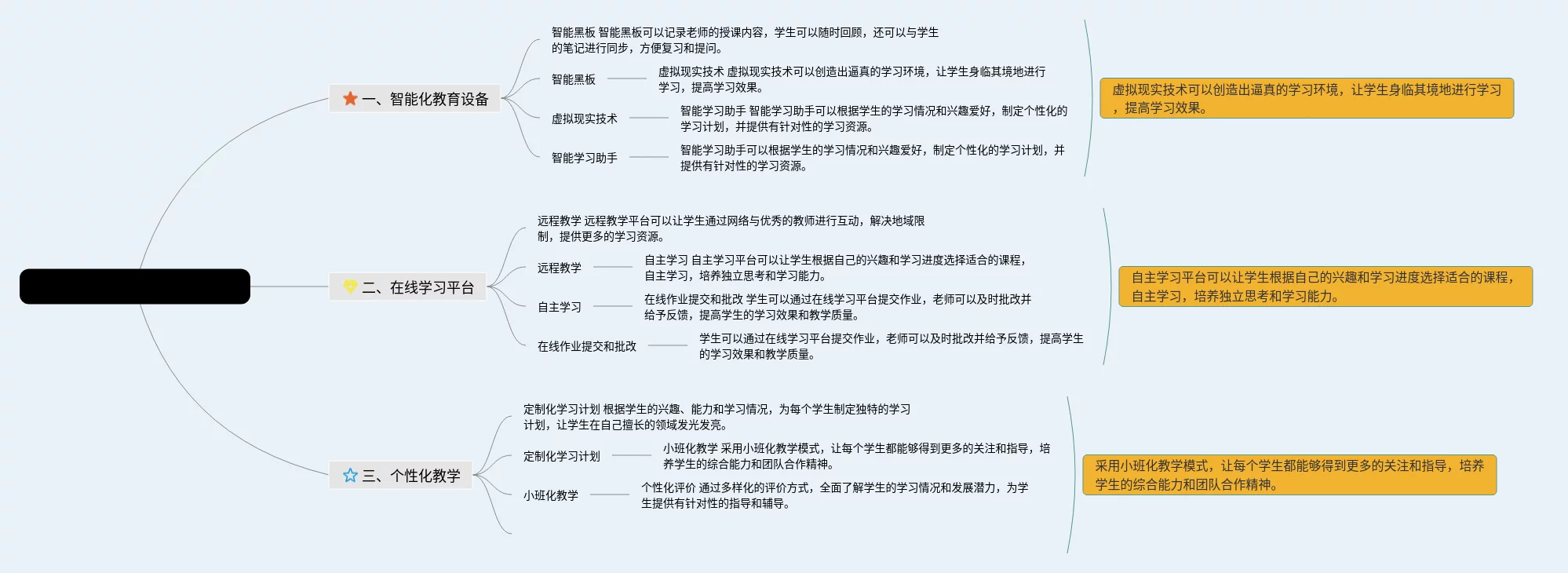
人工智能教育与未来学校

在线预览

高考作文思维导图—英雄

在线预览

学校体育思维导图

在线预览

未来学校知识笔记

在线预览

未来海岸局势思维导图

在线预览

打包下载地址1 打包下载地址2 打包下载地址3

Tags: 打印 导图 思维 未来 学校