六下数学思维导图简单(22张高清晰可打印)

author: 百分思维 阅读:1 点赞:0

22张六下数学思维导图简单合集,六下数学思维导图简单,内容涵盖能力结构、逻辑结构、价值意义结构、知识结构等4个部分,22张高清晰可打印,每张思维导图都非常简单,每张图片均高清晰可打印。

数学六下第六章思维导图

在线预览

简单思维导图

在线预览

六下数学四单元知识笔记简单

在线预览

六下M4思维导图

在线预览

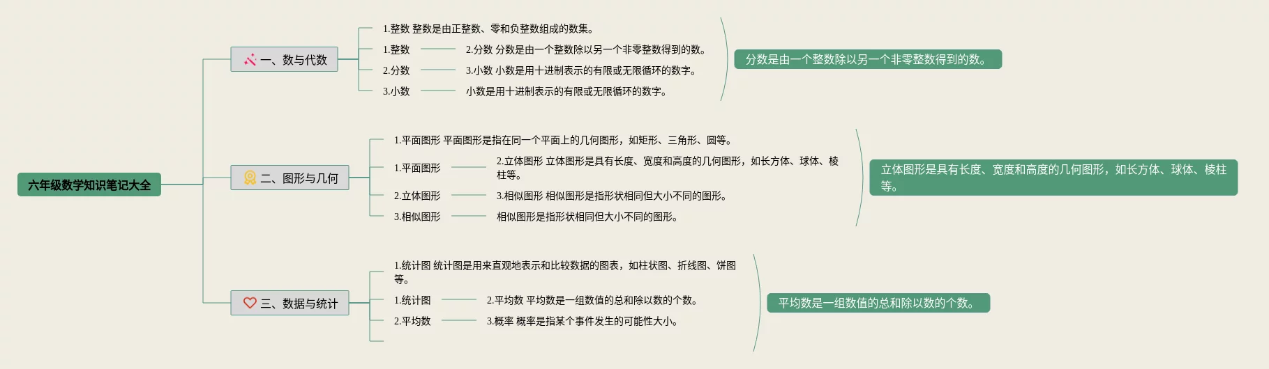
六下数学知识笔记大全简单

在线预览

六下英语知识笔记简单

在线预览

六下数学第二单元知识笔记简单

在线预览

六下数学知识笔记简单

在线预览

六下数学四单元知识笔记简单

在线预览

六下数学二单元知识笔记简单

在线预览

六下数学知识笔记大全简单

在线预览

小学数学六下思维导图

在线预览

六下数学知识笔记简单又漂亮

在线预览

六下语文第一单元思维导图

在线预览

六下数学二单元知识笔记简单

在线预览

六下数学知识笔记简单

在线预览

思维导图简单思考

在线预览

六下数学知识笔记简单又漂亮

在线预览

六下数学第二单元知识笔记简单

在线预览

小学数学六下思维导图

在线预览

打包下载地址1 打包下载地址2 打包下载地址3

Tags: 打印 导图 简单 数学 思维