大学物理第九章思维导图(20张高清晰可打印)

author: 百分思维 阅读:902 点赞:0

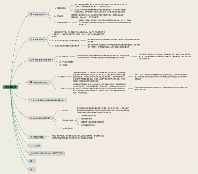
20张大学物理第九章思维导图合集,大学物理第九章思维导图,内容涵盖第九章等1个方面,20张高清晰可打印,每张思维导图都非常漂亮,每张图片均高清晰可打印。

第九章 纪律

在线预览

第九章

在线预览

物理第九章-压强思维导图

在线预览

大学物理气动理论第九章

在线预览

宏观第九章思维导图

在线预览

蜜糖(第九章)

在线预览

大学物理第九章知识笔记

在线预览

第九章

在线预览

大学物理第九章知识笔记

在线预览

第九章

在线预览

税收第九章思维导图

在线预览

第九章

在线预览

第九章 能力

在线预览

第九章

在线预览

第九章

在线预览

第九章

在线预览

大学物理 第九章 振动

在线预览

第九章 动机

在线预览

第九章 感觉

在线预览

大学物理第九章

在线预览

第九章 统计

在线预览

生物第九章思维导图

在线预览

打包下载地址1 打包下载地址2 打包下载地址3

Tags: 打印 大学 导图 第九章 思维