专利法思维导图(23张高清版)

author: 百分思维 阅读:161 点赞:0

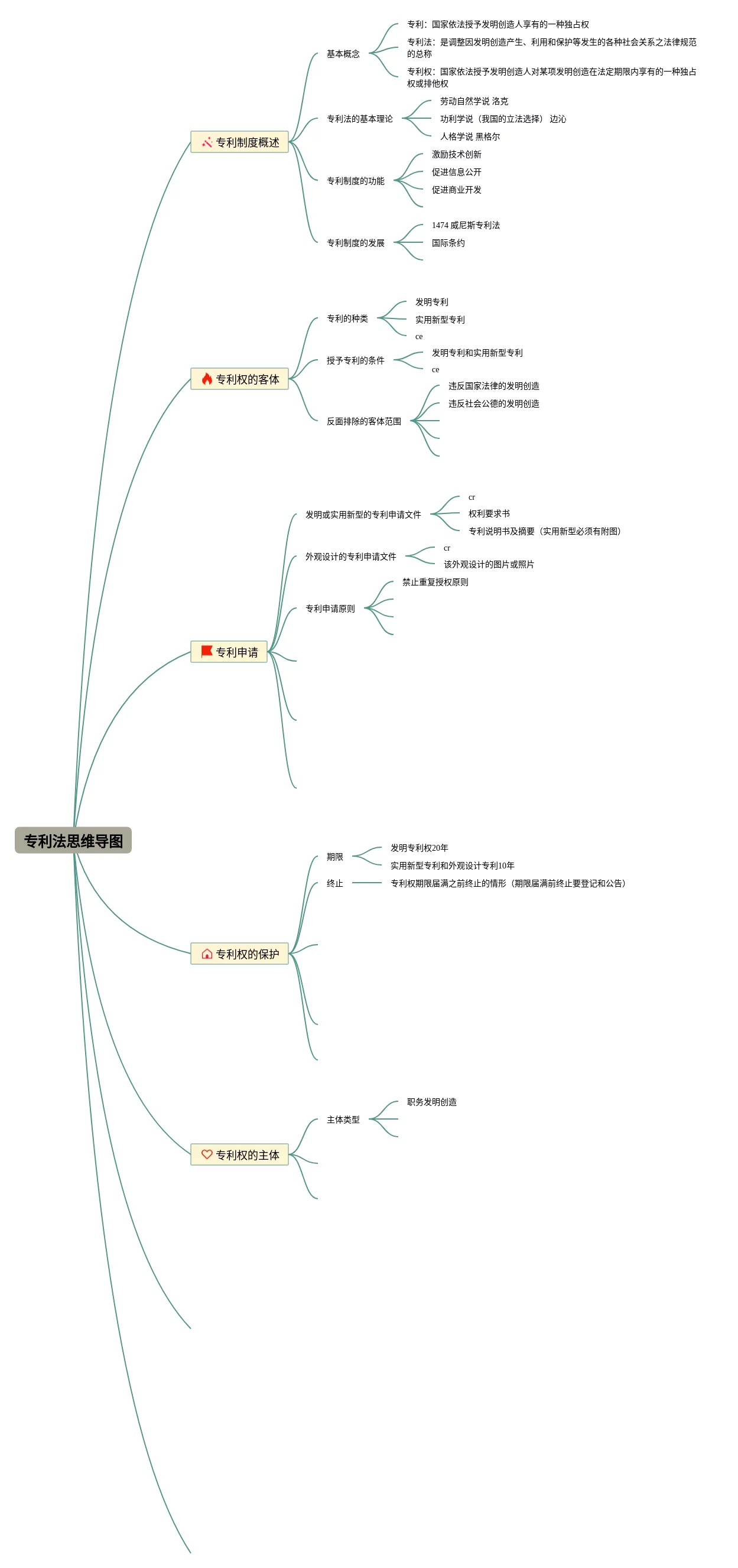
23张专利法思维导图汇总,专利法思维导图,内容涵盖专利制度概述、专利权的客体、专利申请、专利权的保护、专利权的主体等7个部分,23张高清版,每张思维导图都非常漂亮,每张图片均高清版。

专利权法

在线预览

专利和专利语言

在线预览

专利法的主体

在线预览

经济法概论:专利权

在线预览

专利法实施细则梳理导图

在线预览

专利法思维导图

在线预览

中国专利法及其实施细则

在线预览

知识产权法完整版2021(含专利法2020新增)

在线预览

专利法

在线预览

专利法

在线预览

专利法期末复习总结

在线预览

专利法

在线预览

专利法概述

在线预览

专利关联图

在线预览

专利法

在线预览

专利法律知识大纲

在线预览

专利法知识结构

在线预览

专利法

在线预览

专利法知识笔记

在线预览

专利法思维导图

在线预览

专利法知识笔记

在线预览

专利法大全

在线预览

专利法实施细则梳理导图

在线预览

专利法及其实施细则

在线预览

打包下载地址1 打包下载地址2 打包下载地址3

Tags: 导图 思维 专利 专利法