海洋生物思维导图(22张精选版)

author: 百分思维 阅读:697 点赞:0

22张海洋生物思维导图汇总,海洋生物思维导图,内容涵盖洋流的分布规律、洋流的异常变化、海洋石油资源开发、海洋空间资源与其开发等4个部分,22张精选版,每张思维导图都非常清晰,每张图片均精选版。

海洋地理

在线预览

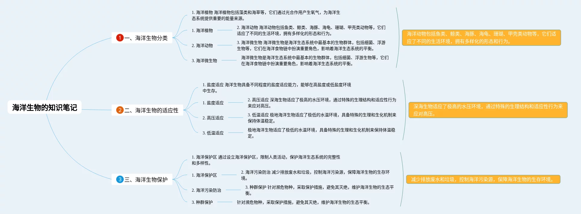
海洋生物的知识笔记

在线预览

海底两海洋生物知识笔记

在线预览

海洋生物分类知识笔记

在线预览

小学生海洋生物单词

在线预览

海洋生物知识笔记

在线预览

大国海洋

在线预览

海洋经济

在线预览

保护海洋动物思维导图

在线预览

海底两海洋生物知识笔记

在线预览

海洋与海洋开发

在线预览

海洋生物的知识笔记

在线预览

海洋水

在线预览

陆地与海洋思维导图

在线预览

大国海洋

在线预览

海洋变迁:趣话海洋知识

在线预览

海洋测绘

在线预览

海洋生物分类知识笔记

在线预览

海洋环境学思维导图

在线预览

海洋灾害

在线预览

打包下载地址1 打包下载地址2 打包下载地址3

Tags: 导图 精选 生物 思维