管理学第十二章思维导图(20张高清版)

author: 百分思维 阅读:203 点赞:0

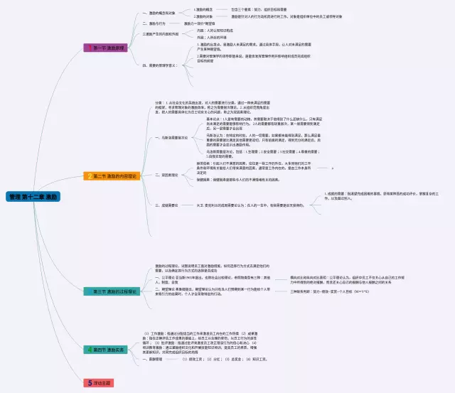
20张管理学第十二章思维导图汇总,管理学第十二章思维导图,内容涵盖第一节激励原理、第二节激励的内容理论、第三节激励的过程理论、第四节激励实务等4个方面,20张高清版,每张思维导图都非常漂亮,每张图片均高清版。

第十二章

在线预览

第十二章销售信用管理

在线预览

《管理学》第十二章 人力资源管理

在线预览

第十二章 肿瘤

在线预览

第十二章 营运资本管理

在线预览

邢以群管理学【第十二章沟通方法】

在线预览

第十二章 项目沟通管理

在线预览

第十二章思维导图

在线预览

第十二章延伸

在线预览

2023年河南专升本管理学 第十二章:沟通

在线预览

管理学第十二章知识笔记

在线预览

管理 第十二章 激励

在线预览

第十二章

在线预览

第十二章 教师

在线预览

管理学 第十二章 激励

在线预览

第十二章 项目采购管理

在线预览

第十二章 人格

在线预览

管理学第十二章知识笔记

在线预览

第十二章人格

在线预览

第十二章

在线预览

打包下载地址1 打包下载地址2 打包下载地址3

Tags: 导图 管理 管理学 思维