幼儿数学教育思维导图(25张附打印高清版)

author: 满分记 阅读:2 点赞:0

25张幼儿数学教育思维导图合集,幼儿数学教育思维导图,内容涵盖古希腊、古罗马等2个部分,25张附打印高清版,每张思维导图都非常简单,每张图片均附打印高清版。

幼儿教育学思维导图

在线预览

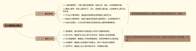
幼儿教育知识笔记

在线预览

幼儿教育概述

在线预览

幼儿教育的产生发展

在线预览

幼儿教育特点

在线预览

幼儿园教育思维导图

在线预览

幼儿教育平台开发方案

在线预览

幼儿教育思维导图

在线预览

幼儿教育的萌芽阶段

在线预览

幼儿教育

在线预览

幼儿教育的产生和发展

在线预览

幼儿教育的产生与发展

在线预览

幼儿教育的知识笔记

在线预览

幼儿教育

在线预览

02幼儿教育及儿童观

在线预览

幼儿教育心理学

在线预览

中国古代幼儿教育

在线预览

幼儿教育概述

在线预览

幼儿教育的思维与想象思维导图

在线预览

幼儿教育的孕育阶段

在线预览

《外国教育思想》幼儿教育理论

在线预览

幼儿教育知识笔记

在线预览

幼儿教育的产生与发展

在线预览

幼儿教育的产生和发展

在线预览

幼儿教育的知识笔记

在线预览

幼儿教育学第一章思维导图

在线预览

打包下载地址1 打包下载地址2 打包下载地址3

Tags: 打印 导图 教育 数学 思维