《骆驼祥子》人物思维导图(21张可打印)

author: 百分思维 阅读:1 点赞:0

21张《骆驼祥子》人物思维导图合集,《骆驼祥子》人物思维导图,内容涵盖好句摘抄、读后感等2个要点,21张可打印,每张思维导图都非常漂亮,每张图片均可打印。

《骆驼祥子》思维导图

在线预览

骆驼祥子人物介绍

在线预览

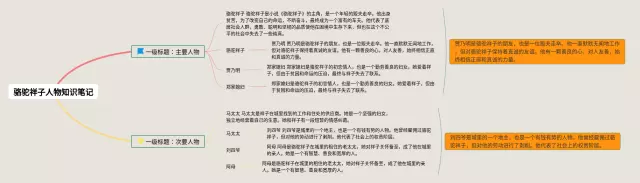
骆驼祥子人物知识笔记

在线预览

骆驼祥子知识笔记人物

在线预览

《骆驼祥子》思维导图

在线预览

骆驼祥子人物知识笔记

在线预览

《骆驼祥子》 思维导图

在线预览

《骆驼祥子》人物关系

在线预览

骆驼祥子人物关系

在线预览

《骆驼祥子》思维导图

在线预览

《骆驼祥子》人物关系图

在线预览

骆驼祥子 人物关系梳理图

在线预览

骆驼祥子-人物关系

在线预览

骆驼祥子人物关系

在线预览

《骆驼祥子》人物关系图

在线预览

《骆驼祥子》 思维导图

在线预览

《骆驼祥子》思维导图

在线预览

骆驼祥子人物关系思维导图

在线预览

骆驼祥子知识笔记人物

在线预览

《骆驼祥子》人物关系图

在线预览

《骆驼祥子》人物关系-

在线预览

《骆驼祥子》人物知识笔记

在线预览

骆驼祥子人物关系图

在线预览

《骆驼祥子》 思维导图

在线预览

骆驼祥子人物关系梳理图

在线预览

《骆驼祥子》人物知识笔记

在线预览

打包下载地址1 打包下载地址2 打包下载地址3

Tags: 打印 导图 人物 思维