生物必修一章节思维导图(24张附打印高清版)

author: 百分思维 阅读:343 点赞:0

24张生物必修一章节思维导图汇总,生物必修一章节思维导图,内容涵盖管理制度、相关的法律/法规、从开始到结束20天、提存5年超过时间归国家、投标截止前15日等5个部分,24张附打印高清版,每张思维导图都非常清晰,每张图片均附打印高清版。

生物必修一章节知识笔记

在线预览

物理必修二章节知识笔记

在线预览

物理必修二章节知识笔记

在线预览

底层逻辑第一章节

在线预览

沪教版数学圆27章节思维导图

在线预览

蛋白质章节思维导图

在线预览

高中化学必修一章节知识笔记

在线预览

生物必修一第一章思维导图

在线预览

生物必修一第一章思维导图

在线预览

一次函数章节思维导图

在线预览

二造基础第一章节

在线预览

生物第一章节思维导图

在线预览

生物必修一章节知识笔记

在线预览

第一章节开启化学之门

在线预览

会计笫五章节

在线预览

高中化学必修一章节知识笔记

在线预览

分式章节思维导图

在线预览

第一章节主要内容

在线预览

大学电路第一章节思维导图

在线预览

八上物理第一章节和第二章节 

在线预览

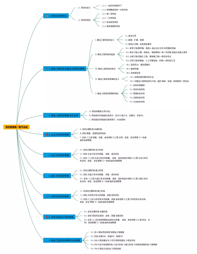
项目管理第一章节总结

在线预览

操作系统第一章节思维导图

在线预览

语言学第一章节思维导图

在线预览

小组工作第一章节

在线预览

打包下载地址1 打包下载地址2 打包下载地址3

Tags: 必修 必修一 打印 导图 生物