一年级第三单元思维导图(21张附下载)

author: 满分记 阅读:392 点赞:0

一年级第三单元思维导图汇总,一年级第三单元思维导图,内容涵盖准备课、位置、1-5的认识和加减法、认识图形(一)、6-10的认识和加减法等9个要点,21张附下载,每张思维导图都非常漂亮,每张图片均附下载。

一年级下数学思维导图

在线预览

语文一年级下册第二单元思维导图

在线预览

一年级下册语文第四单元思维导图

在线预览

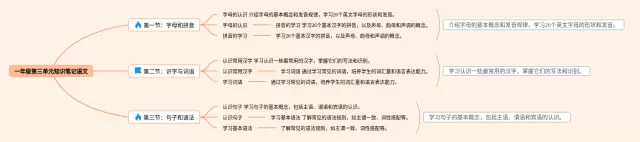
小学一年级第三单元知识笔记

在线预览

一年级第三单元知识笔记

在线预览

一年级语文第三单元知识笔记

在线预览

一年级语文第三单元知识笔记

在线预览

一年级下册第三单元知识笔记

在线预览

数学一年级上思维导图

在线预览

一年级语文导图笔记

在线预览

一年级第三单元知识笔记语文

在线预览

一年级下册思维导图

在线预览

一年级语文上册思维导图

在线预览

一年级知识笔记第三单元

在线预览

第三单元思维导图

在线预览

一年级数学思维导图

在线预览

一年级知识笔记第三单元

在线预览

一年级看图写话思维导图

在线预览

一年级第三单元知识笔记语文

在线预览

一年级第三单元知识笔记

在线预览

一年级下册第三单元知识笔记

在线预览

小学一年级第三单元知识笔记

在线预览

一年级下思维导图

在线预览

一年级上册 数学思维导图

在线预览

一年级上册思维导图

在线预览

一年级语文知识导图

在线预览

打包下载地址1 打包下载地址2 打包下载地址3

Tags: 导图 思维 下载 一年级