思维导图研究现状(24张值得收藏)

author: 满分记 阅读:730 点赞:0

24张思维导图研究现状汇总,思维导图研究现状,内容涵盖当代西方设计、中国设计思想概述等2个要点,24张值得收藏,每张思维导图都非常清晰,每张图片均值得收藏。

设计研究的现状

在线预览

林氏家具企业存货审计现状研究

在线预览

知识笔记在国外的研究现状

在线预览

设计学的研究范围及其现状

在线预览

知识笔记国外研究现状

在线预览

知识笔记国内外研究现状

在线预览

核心素养下的“语文园地”教学现状研究

在线预览

国外知识笔记研究现状

在线预览

中学生移动学习现状研究

在线预览

国外知识笔记研究现状

在线预览

精冲工艺研究现状

在线预览

国内外研究现状

在线预览

知识笔记的国内外研究现状

在线预览

水路染研究现状与干预措施

在线预览

知识笔记的国内外研究现状

在线预览

研究现状论文的方法

在线预览

知识笔记在国外的研究现状

在线预览

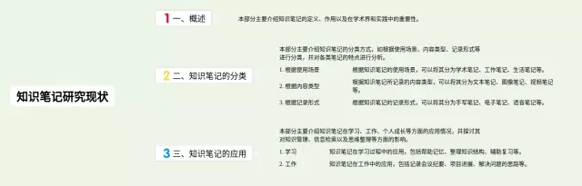
知识笔记研究现状

在线预览

知识笔记国内外研究现状

在线预览

知识笔记国外研究现状

在线预览

打包下载地址1 打包下载地址2 打包下载地址3

Tags: 导图 收藏 思维 研究