信息系统项目管理师 思维导图(25张附下载)

author: 百分思维 阅读:302 点赞:0

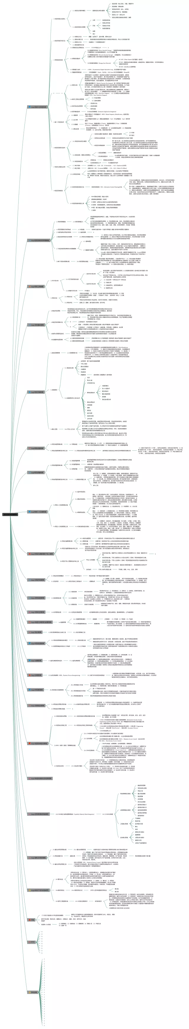
25张信息系统项目管理师 思维导图合集,信息系统项目管理师 思维导图,内容涵盖入行等1个要点,25张附下载,每张思维导图都非常简单,每张图片均附下载。

信息系统项目管理师-立项管理

在线预览

信息系统项目管理师项目管理精华

在线预览

《信息系统项目管理师》 复习笔记

在线预览

信息系统项目管理师 1.2信息系统开发方法

在线预览

信息系统项目管理师

在线预览

6、项目进度管理-信息系统项目管理师

在线预览

信息系统项目管理师——信息系统安全管理

在线预览

信息系统项目管理师

在线预览

信息系统项目管理师(高级)

在线预览

信息系统项目管理师——信息系统安全策略

在线预览

软考-信息系统项目管理师

在线预览

信息系统项目管理师-项目管理基础知识

在线预览

信息系统项目管理师考试

在线预览

信息系统项目管理师之项目组合管理

在线预览

信息系统项目管理师知识笔记

在线预览

信息系统项目管理师

在线预览

信息系统项目管理师——信息系统安全技术

在线预览

信息系统项目管理师之整体管理

在线预览

信息系统项目管理师知识笔记

在线预览

信息系统项目管理师

在线预览

信息系统项目管理师

在线预览

信息系统项目管理师——战略管理

在线预览

信息系统项目管理师 1.1信息系统与信息化

在线预览

打包下载地址1 打包下载地址2 打包下载地址3

Tags: 导图 管理 思维 系统 下载