七年级下册生物肾脏思维导图(24张值得收藏)

author: 百分思维 阅读:102 点赞:0

24张七年级下册生物肾脏思维导图汇总,七年级下册生物肾脏思维导图,内容涵盖第一节、肾脏的基本结构、第二节、尿的生成过程、第四节、运动对肾脏功能的影响、肾脏在泌尿过程中的作用等4个要点,24张值得收藏,每张思维导图都非常简单,每张图片均值得收藏。

肾脏系统学习思维导图

在线预览

肾脏知识笔记

在线预览

七年级上册的生物思维导图

在线预览

七下肾脏知识笔记

在线预览

慢性肾脏病

在线预览

肾脏肿物思维导图

在线预览

肾脏肿瘤

在线预览

肾脏生理

在线预览

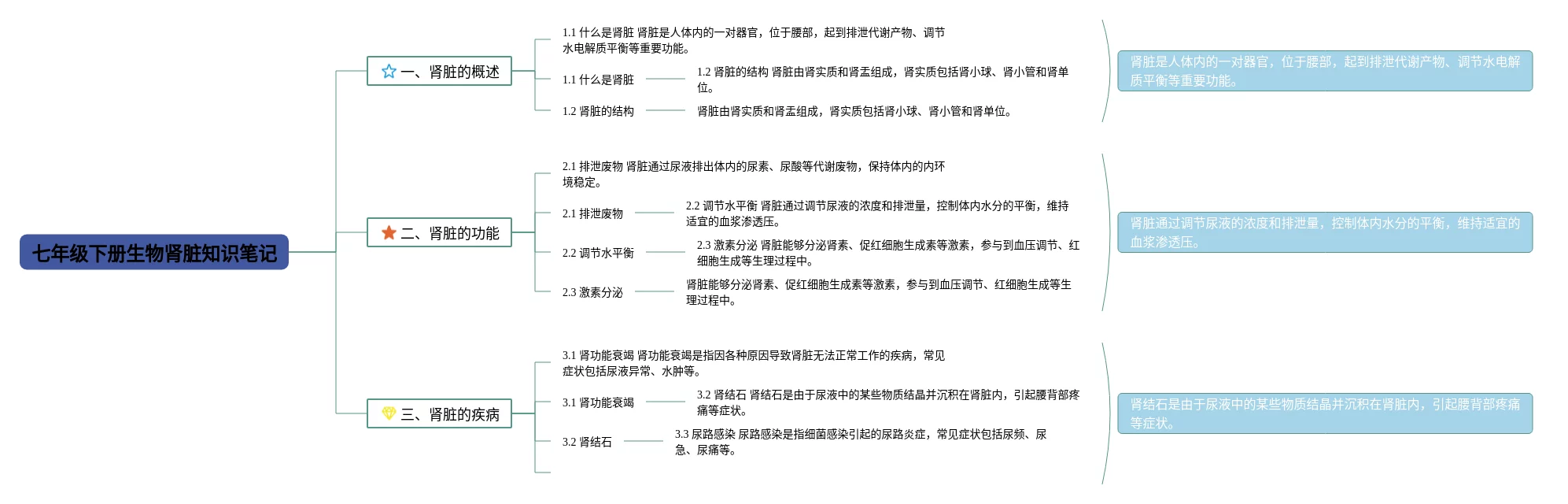
七年级下册生物肾脏知识笔记

在线预览

肾脏肿瘤

在线预览

七年级上册生物思维导图

在线预览

肾脏疾病

在线预览

七年级上册生物思维导图

在线预览

生物--思维导图 七年级上册

在线预览

七年级上册生物思维导图

在线预览

七年级上册《生物》思维导图

在线预览

肾脏知识笔记

在线预览

第七章肾脏功能

在线预览

七年级生物上册复习思维导图

在线预览

七下肾脏知识笔记

在线预览

七下生物肾脏知识笔记

在线预览

肾脏功能检测

在线预览

七下生物肾脏知识笔记

在线预览

慢性肾脏病思维导图

在线预览

七年级下册生物肾脏知识笔记

在线预览

打包下载地址1 打包下载地址2 打包下载地址3

Tags: 导图 七年级 生物 收藏 思维