现代教育技术应用第二章思维导图(23张精选版)

author: 百分思维 阅读:28 点赞:0

23张现代教育技术应用第二章思维导图合集,现代教育技术应用第二章思维导图,内容涵盖第一节 学习理论、第二节 教学理论、第三节 试听与传播理论、第四节 系统科学理论等4个要点,23张精选版,每张思维导图都非常清晰,每张图片均精选版。

现代教育技术第二章

在线预览

现代教育技术思维导图

在线预览

现代教育技术应用第二章知识笔记

在线预览

现代教育技术应用

在线预览

现代教育技术应用知识笔记

在线预览

现代教育技术思维导图

在线预览

现代教育技术 第二章 现代教育技术理论基础

在线预览

第二章 现代教育技术的理论基础

在线预览

现代教育技术思维导图

在线预览

第二章 现代教育技术的理论基础

在线预览

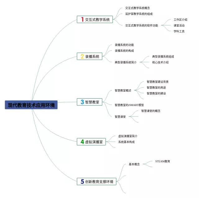
现代教育技术应用环境

在线预览

第二章现代教育技术

在线预览

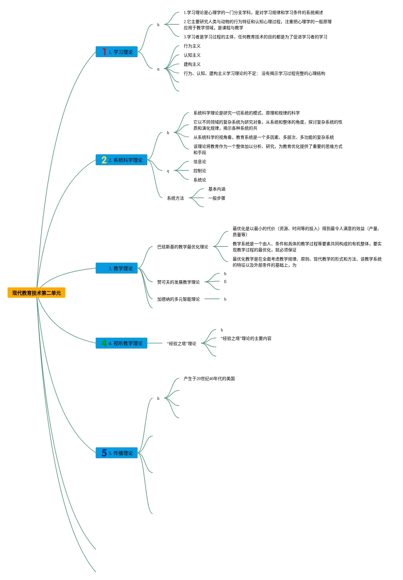
现代教育技术第二单元

在线预览

现代教育技术应用环境

在线预览

现代教育技术第二章知识笔记

在线预览

现代教育技术思维导图

在线预览

现代教育技术

在线预览

现代教育技术应用第二章知识笔记

在线预览

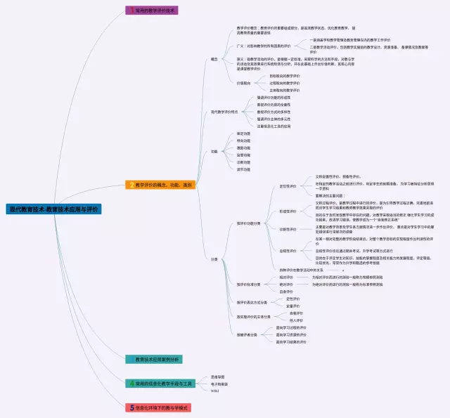
现代教育技术-教育技术应用与评价

在线预览

现代教育技术应用知识笔记

在线预览

现代教育技术第二章知识笔记

在线预览

现代教育技术应用环境

在线预览

现代教育技术思维导图

在线预览

现代教育技术应用环境1

在线预览

打包下载地址1 打包下载地址2 打包下载地址3

Tags: 导图 第二章 技术 教育 精选