聊斋志异全书思维导图(20张附下载)

author: 百分思维 阅读:569 点赞:0

20张聊斋志异全书思维导图合集,聊斋志异全书思维导图,内容涵盖从题材内容来看、女性分类等2个方面,20张附下载,每张思维导图都非常简单,每张图片均附下载。

商务谈判全书思维导图

在线预览

说《聊斋》-1

在线预览

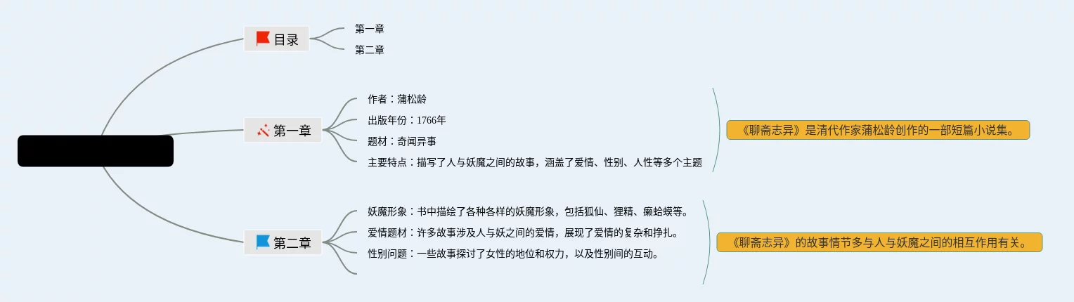
《聊斋志异》阅读笔记

在线预览

哲学与文化 全书 思维导图

在线预览

《聊斋志异》黄英

在线预览

聊斋志异知识笔记简单

在线预览

聊斋志异知识笔记

在线预览

聊斋志异全书知识笔记

在线预览

说《聊斋》-3

在线预览

《聊斋志异》思维导图作者内容简介人物介绍好句摘抄故事摘录读后感

在线预览

《聊斋志异》知识笔记

在线预览

聊斋志异知识笔记

在线预览

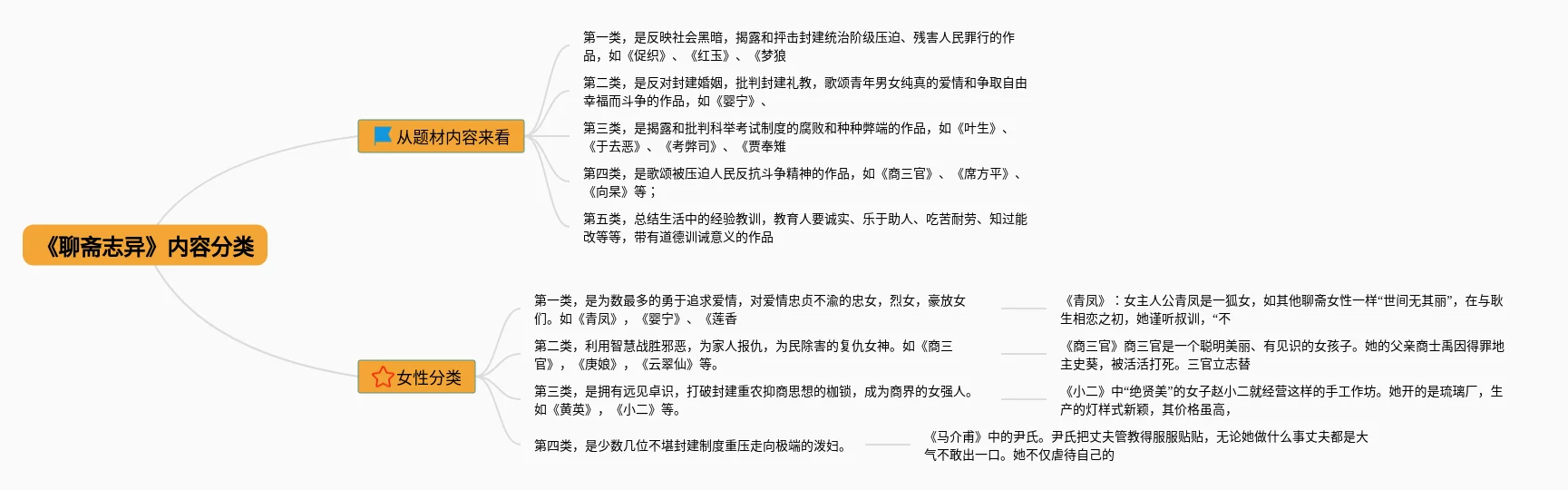
《聊斋志异》内容分类

在线预览

聊斋志异知识笔记简单

在线预览

聊斋志异全书知识笔记

在线预览

聊斋志异的知识笔记

在线预览

《聊斋志异》知识笔记

在线预览

《只管去做》全书思维导图

在线预览

商务谈判全书思维导图

在线预览

《聊斋志异》

在线预览

聊斋志异的知识笔记

在线预览

说《聊斋》-2

在线预览

打包下载地址1 打包下载地址2 打包下载地址3

Tags: 导图 思维 下载