市场营销环境思维导图(20张精选版)

author: 百分思维 阅读:174 点赞:0

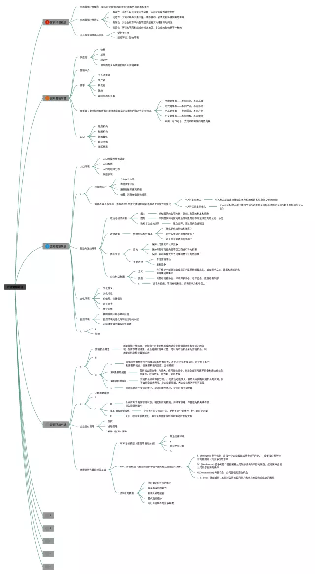
20张市场营销环境思维导图合集,市场营销环境思维导图,内容涵盖市场营销概述、市场营销环境分析、消费者行为分析、市场细分与定位、市场营销组合策略等7个部分,20张精选版,每张思维导图都非常漂亮,每张图片均精选版。

市场营销环境

在线预览

市场营销环境分析

在线预览

市场营销环境知识笔记

在线预览

市场营销思维导图

在线预览

市场营销环境

在线预览

市场营销环境

在线预览

市场营销思维导图

在线预览

市场营销环境

在线预览

市场营销环境

在线预览

市场营销思维导图

在线预览

市场营销环境

在线预览

市场营销学05市场营销环境

在线预览

市场营销环境分析

在线预览

市场营销的微观环境

在线预览

市场营销-4市场营销环境

在线预览

《市场营销学》分析市场营销环境

在线预览

《市场营销》市场营销概述

在线预览

市场营销思维导图

在线预览

市场营销环境分析

在线预览

《市场营销》之(十)市场营销环境

在线预览

市场营销环境

在线预览

市场营销的宏观环境

在线预览

市场营销思维导图

在线预览

市场营销环境

在线预览

市场营销环境

在线预览

打包下载地址1 打包下载地址2 打包下载地址3

Tags: 导图 环境 精选 市场 思维