尿的形成思维导图(21张高清晰可打印)

author: 百分思维 阅读:994 点赞:0

21张尿的形成思维导图合集,尿的形成思维导图,内容涵盖1. 尿的形成、1.1 初级尿的形成、1.2 高级尿的形成等3个方面,21张高清晰可打印,每张思维导图都非常清晰,每张图片均高清晰可打印。

地球的形成与演化思维导图

在线预览

血液和血细胞的形成思维导图

在线预览

尿的形成过程知识笔记

在线预览

尿的形成与排出知识笔记

在线预览

尿的形成和排出知识笔记

在线预览

苯丙酮尿症思维导图

在线预览

尿的形成知识笔记

在线预览

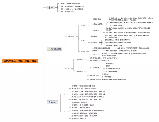
诊断症状22、少尿、无尿、多尿

在线预览

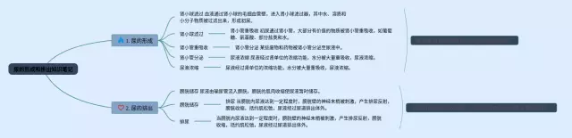
少尿、无尿与多尿

在线预览

生理 尿的生成和排出 思维导图

在线预览

尿生成的调节

在线预览

尿的形成知识笔记

在线预览

尿的形成过程知识笔记

在线预览

诊断症状22、少尿、无尿、多尿

在线预览

尿的形成和排出知识笔记

在线预览

少尿与无尿

在线预览

尿的形成与排出知识笔记

在线预览

生理尿的生成

在线预览

诊断学-22.少尿、无尿、多尿

在线预览

form形式格式形成思维导图。

在线预览

管理理论的形成与发展思维导图

在线预览

诊断学-0021尿频、尿急与尿痛 少尿、无尿与多尿

在线预览

打包下载地址1 打包下载地址2 打包下载地址3

Tags: 打印 导图 思维